据国际糖尿病联盟(IDF)数据,2021年全球成年糖尿病患者人数达到5.37亿,其中,中国糖尿病患者人数达1.4亿人,占全球患者总数的26.2%,我国已成为全球糖尿病第一大国。值得关注的是,虽说我国糖尿病患病率持续攀升,我国糖尿病患者在知晓率和整体血糖控制率方面并不理想,诸如“糖尿病是吃多了甜食得的”“年纪大了才会得糖尿病”“控糖仅需降低血糖值即可”等错误观点流传甚广。
摄入甜食并不是导致患糖尿病的唯一因素
实际上,糖尿病是一种由胰岛素绝对或相对分泌不足以及利用障碍引发的,以高血糖为标志的慢性疾病,其病因有很多,有先天遗传因素、后天生活习惯等,遗传因素占的比重更大些。
有关糖尿病的类型,我国目前采用的是世界卫生组织1999年的糖尿病病因学分型体系,将糖尿病分为四种类型,即1型糖尿病、2型糖尿病、特殊类型糖尿病和妊娠期糖尿病,其中:
● 【1型糖尿病】特指因胰岛β细胞破坏而导致胰岛素绝对缺乏,具有酮症倾向的糖尿病。往往具备起病较年轻、多发急症、“三多一少”症状明显等特征,受遗传因素影响较大。
● 【2型糖尿病】病理生理学特征为胰岛素调控葡萄糖代谢能力的下降(胰岛素抵抗)伴胰岛 β 细胞功能缺陷所导致的胰岛素分泌减少(相对减少),其起病较缓慢,“三多一少”症状较不明显,受后天不健康的生活方式影响较大,是临床最常见类型。
● 【妊娠期糖尿病】为妊娠前糖代谢正常或有潜在糖耐量减退、妊娠期才出现或确诊的糖尿病。
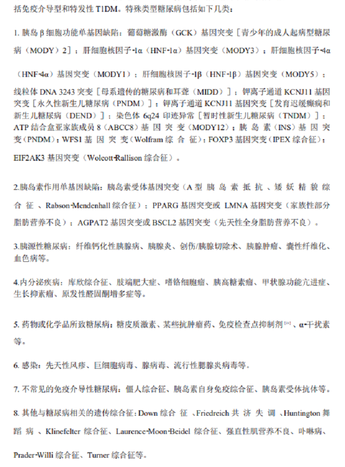
● 【特殊类型糖尿病】病因复杂,主要包含类型可见图:

(来源:《中国2型糖尿病防治指南(2020年版)》)
由此可见,无论是哪种类型的糖尿病,都与年龄、甜食等因素关系不大,而是多因素共同作用的结果。
糖尿病并非老年人专属
据《中国2型糖尿病防治指南(2020年版)》,过去40年,我国糖尿病患病率持续上升,18岁及以上人群糖尿病患病率达到11.2%。而青少年患病率增长更为迅速,有数据统计,近年来我国10岁至19岁的青少年二型糖尿病发病率每年增高26.6%。我国年轻人之所以糖尿病、高血压等慢性病的患病率不断上升,主要原因还是高油高糖的饮食习惯和不健康的生活作息等社会环境因素导致。
糖尿病患者从明确诊断到出现并发症一般在5至10年。年轻人预期寿命较老年人更长,随着病程的延长,年轻患者可能会更早出现并发症。并发症的出现可能引发各个器官功能,包括大血管病变、微血管病变,患者可能出现脑血管病变、心血管病变,还可能引起糖尿病肾病、糖尿病视网膜神经病变,青光眼、白内障甚至失明,外周血管病变严重的可能造成患者截肢,这些恐会严重影响患者的日常生活与工作,给患者及家庭乃至社会带来沉重的负担。
不仅要看单点血糖值,血糖波动曲线同样重要
许多糖尿病患者认为,控糖仅需降低餐前餐后血糖值即可,但其实保持血糖曲线平稳同样重要。血糖波动过大可能比血糖高更可怕,骤高或骤低的血糖值更容易损伤血管内皮细胞功能,长时间下来更容易引起并发症。因此,糖友们除了要注意单点血糖值外,也要关注血糖的波动情况与变化趋势,毕竟传统扎手指的血糖仪测的单点血糖值只能够反应即时血糖,很难发现隐匿性高/低血糖情况,久而久之很容易出现病情变化却不自知的危险状况。而三诺爱看动态血糖仪在此方面优势突出,不仅无需扎手指,而且佩戴一次能持续15天监测用户血糖变化情况,每三分钟自动测血糖,用户可随时在手机上查看自己的血糖波动曲线。

基于《控糖革命》的作者在YouTube关于动态血糖测量的视频,建议糖尿病患者不要过分关心具体数值,应更多地观察血糖地变化模式,关注血糖地升高和下降以及哪些波峰的变化更加显著,抓住异常节点,帮助我们更好的控制血糖。根据三诺爱看动态血糖仪的血糖波动曲线,糖友们不仅能了解自己全天候的血糖变化情况,及时发现血糖异常情况;三诺爱看动态血糖仪还能通过对比分析单日血糖波动与多日血糖变化,清楚了解自身血糖规律,并根据规律及时调整自己的生活方式,保持血糖健康平稳。
无论是哪种类型的糖尿病患者,都应该提升健康意识引导和注意健康监测,遵医嘱用药,规律监测血糖,定期复查;同时要保持良好的作息规律,培养积极的生活态度,这样才能更好地对抗疾病,延缓并发症,提升生活质量。